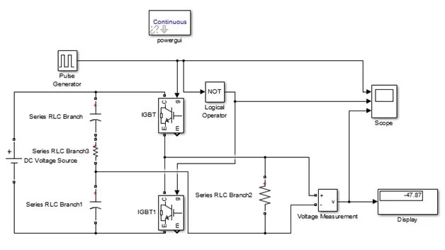
Single Phase Voltage Source Inverter Circuit Diagram
It will convert 12vdc to 220v 50hz.
Single phase voltage source inverter circuit diagram. The post discuses the how to make a 3 phase inverter circuit which can be used in conjunction with any ordinary single phase square wave inverter circuit. This design provides a reference solution for a three phase inverter rated up to 10kw designed using the reinforced isolated gate driver ucc21530 reinforced isolated amplifiers amc1301 and amc1311 and mcu tms320f28027. Input and output input voltage. A typical power inverter device or circuit requires a relatively stable dc power source capable of supplying enough current for the intended power demands of the system.
Few days ago gohz made a 24v 2000w power inverter in home sharing some design schematics and circuit diagrams. The picture was taken in short circuited. We feature 2000 electronic circuits circuit diagrams electronic projects hobby circuits and tutorials all for free. Since 2008 we have been providing simple to understand educational materials on electronics for engineering students and hobbyists alike.
For single phase ac if the transformer is center tapped then two diodes back to back cathode to cathode or anode to anode depending upon output polarity required can form a full wave rectifier. This is inverter circuit 500w output.












































