Pure Sine Wave Pwm Inverter Circuit Diagram
Circuit diagram schematic of push pull converter.

Pure sine wave pwm inverter circuit diagram. Important notice for ti design information and resources. All the sgca 3524 circuits presented on the net are missing a vital componentcircuit. That is to say the sg3524 has been wire to produce a fixed pulse width which does not produce a sine wave behavior at the transformer. A power inverter device which produces a multiple step sinusoidal ac waveform is referred to as a sine wave inverter.
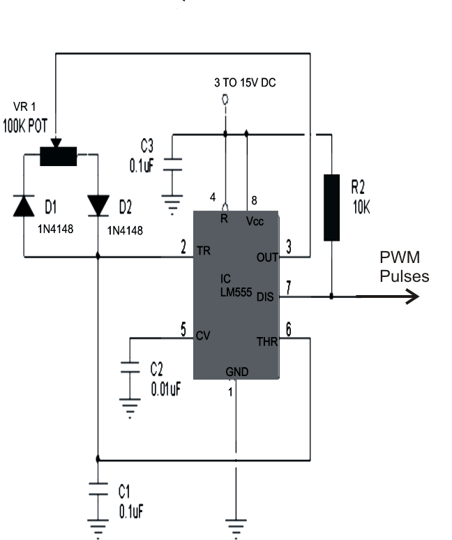
To more clearly distinguish the inverters with outputs of much less distortion than the modified sine wave three step inverter designs the manufacturers often use the phrase pure sine wave inverter. Simple pwm inverter circuit diagram using pwm chip sg3524 gallery of electronic circuits and projects providing lot of diy circuit diagrams robotics microcontroller projects electronic development tools. Here is a simple but powerful stable and efficient schematic diagram for a 500w modified sine wave inverter circuit. Originally i used a 555 timer and a cd4017 decade counter to produce the modified sine wave but then i thought a simple pic micro controller with its internal clock would produce a stable 50hz60hz frequency without the need.
100 watt inverter circuit diagram parts list design tips. Inverters are devices that convert dc input supply to ac alternating current. They are also called power inverters. Using the sg3525 pwm controller explanation and example.





































