Insertion Sort Flowchart
Ineo 163 all in one printer pdf manual download.
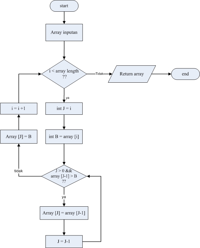
Insertion sort flowchart. Weve partnered with dartmouth college professors tom cormen and devin balkcom to teach introductory computer science algorithms including searching sorting. Bubble sort is the first sorting algorithm i learned during my college day and after so many years its the one i remember by heart. Its kind of weird. Everything nice has said on assessing treating and managing glaucoma in adults in an interactive flowchart.
Top quality computer science resources for ks3 ks4 ks5. C for loop statement is often used to execute a block of code repeatedly when the number of iterations is predetermined. In this tutorial you will learn how to use c if else statement to control flow of the program based on a given condition. Ocr 9 1 j276 gcse computer science.
The material on this site is not endorsed by the ocr examination board. We do not guarantee that it covers all of the relevant. View and download develop ineo 163 product manual online.















































