Extension Board Wiring Diagram
List of components section 2.
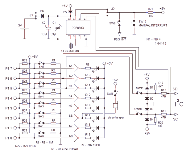
Extension board wiring diagram. Note that you should read the appropriate section of the ms ii tm efi controller manual for the v3 board it contains much more wiring information that may be. Electrical computer aided design consulting for autocad autocad electrical 2017 toolboxwd viawd and promis e. Industrial controls design specialists including. Warning make sure that you follow the colour coding correctly.
Incorrect wiring may cause faulty operation or damage to the system. Electricity can be dangerous to you and to anyone using the equipment installed by you. If you do not feel completely confident in what. Wiring for dcc by allan gartner track wiring for digital command control part ii.
Peugeot all models wiring diagrams general contents. List of components section 1.


































.jpg)










